新闻动态

当前位置: 首页 > 新闻动态 > 正文


5515


大家有没有被“骗到”?

近年来

针对大学生的骗局花样繁多

扫码就能领取免费礼品?

看到快递单返现就心动?

先停手!

这些话熟不熟悉?图片

刷单返利、冒充客服、

虚假网贷、演唱会门票诈骗……

这些坑你踩过没?

别慌别慌!

跟着小编一起学习一些防诈小技巧吧!

一、这些官方资源要知道!


193B2


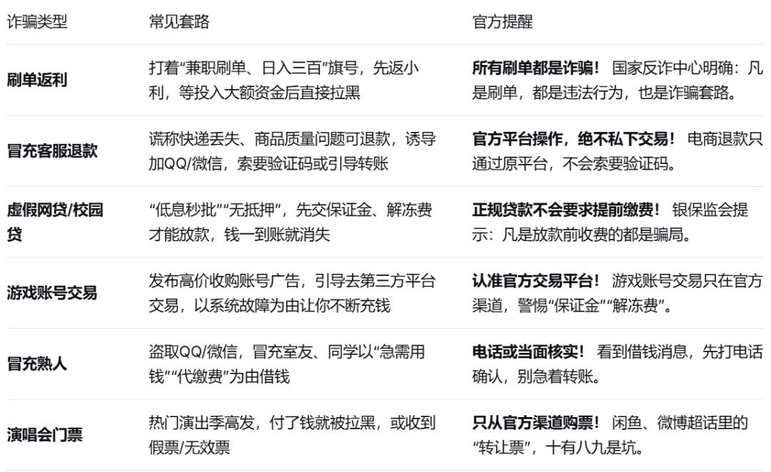
二、校园诈骗高发类型速查表

 看看你有没有上过当~


57346

三、这些口诀要记牢!

“三不一多”原则:

未知链接不点击、陌生来电不轻信、

个人信息不透露、转账汇款多核实。

反诈十二字诀:

不轻信、不透露、不转账、多核实。

四、遇到可疑情况这么做!

第一时间拨打学校保卫处电话或当地派出所报警

越快越好!

拨打96110反诈专线,争取紧急止付

切记保留所有聊天记录和转账证据!

好啦,该说的都说了

一定记住:

骗术千千万,不理最有效

不贪小便宜、不轻易转账、有事找官方核实

小编祝大家平平安安度过大学四年

钱包满满,烦恼少少~

地址:西夏区贺兰山西路489号宁夏大学贺兰山校区慎思楼

邮编:750021 电话:0951-5093191 传真:0951-5093022

E-mail:xwcbxy14@126.com

扫一扫关注我们